金屬探測門工作原理
2014-03-08 23:47 來源: 思邁奧
金屬探測門也稱安檢門顧名思義,就是探測尋找金屬的,其工作原理說起來是非常簡單的,就是利用了利用有交流電通過的線圈,產生迅速變化的磁場。當金屬物體處于這個磁場內時,就會能感生渦電流,而渦電流又會產生磁場,倒過來影響原來的磁場產生變化,這時金屬探測門的報警裝置就會觸發,發出蜂鳴聲或者持續震動,提示附近有金屬物,這樣人們就可以找到金屬物體了。
根據金屬探測門的原理人們開發出針對各種金屬的款式,如黃金、銅、銀等,由于各種金屬對磁場感應的強度不同,距離不同,這就考驗到生產廠商的技術能力了,而且,金屬探測門的用途分很多領域。
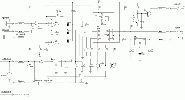
雖然原理看起來很簡單,但要做的好卻不是那么容易,不要看著這么小一個東西就以為沒什么技術含量,非也,其實里面的電路復雜,是一個高科技產品,如圖:
金屬探測門工作原理與進口安檢門工作原理有相似之處,也有不同的地方。
從原理圖中我們可以看出,金屬探測門主要包括以下幾個結構:
1、門板結構:由1個大線圈、6個小線圈、補償線圈及石墨組成
2、機箱結構 安檢門
3、感應報警裝置(振動器、蜂鳴器)。
























總部:深圳市思邁奧電子有限公司
地址:羅湖區嘉賓路太平洋商貿大廈B座25樓
電話:0755-82181220/82187220 82227110/82184220
傳真:0755-82253442
郵箱:
聯系其它分公司